theright.fit is a 2-way marketplace, based out of Sydney, Australia, connecting brands and agencies with creative freelancers and talent. We created the first version of the website in 2015 from the ground up with a team of 5 people: 1 business person, 2 developers, 1 visual designer, and 1 product manager/UX designer.
During my time as the company, we raised $750,000 in funding and hit almost $1 million in revenue with close to 7,000 talent registered on the platform and 2,500 jobs booked, from free jobs to $4,000/day jobs.
Executive summary
Back Story
The managing director of an Australian modeling agency was looking to disrupt her own industry. Being on the frontline to realize how sclerosed the existing process was, she decided to launch a new company to give more control to the creative talent and clients by simplifying as much as possible the booking and communication process between them.
When this project started I was helping e-commerce companies on improving their website/apps experience and/or business as a consultant, I had little experience on 2-way marketplaces and like many people I had to figure out a lot of challenges inherent to this business model.
Competitors
They are usually small, not really tech savvy and specialized on a talent segment (dancers, models, photographers, etc.)
competitive advantage:
- Client Network
- Talent in their book
- Highly manual process
- Tax accountable for every talent booked through them
Their talent base usually needs a higher level of curation, which makes things difficult for clients to know the real value of each talent. They have a presence in a lot of different markets around the globe.
- Talent registered on the platform
- They have been around for many years => SEO advantage
- Cannot process payment directly through their platform due to tax purposes
- Losing trust with clients due to uneven quality of talent
- No assurance that the talent will be paid at the end of the job
Steps
In order to build a product that will address the challenges encountered by talent and clients, we followed the below steps:
- Speak to our potential users from both sides of the marketplace.
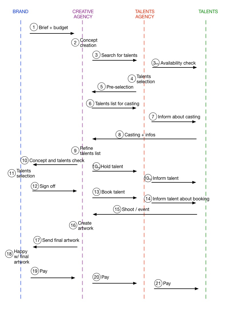
- Map out the different steps of an actual job, e.g., photoshoot
- Create talent and clients personas
- Map out the detailed part of the user journey for both talent and clients
- Write down the goals of each type of users
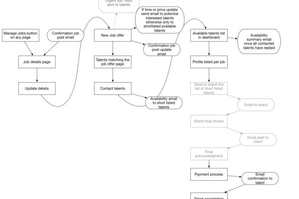
- Create logic diagram of the different user flow creating the overall experience
- Create low fidelity wireframes/prototypes of the overall experience
- User test prototypes
- List down features in Trello (cheapest option at the time)
- Launch MVP only 4 months after first wireframes
Methodologies
We used 3 methodologies that we thought were the best fit at the time
- Design thinking approach
=> in order to make sure that we would understand our users’ pain points and find the quickest way to delight them by offering a responsive website. - Lean Startup – MVP development
=> by not creating features that scale and really building the minimum viable product we wanted to avoid creating useless features and spending unnecessary money. - Kanban methodology
=> To give the team more flexible planning options, faster output, clearer focus, and transparency throughout the development cycle.
Main Challenges
As any companies, we had several challenges along the way
Build tech team
All start ups have to go through this experience: the first hire. With a limited budget, nevertheless, by leveraging our network and passion, we were able to secure developer resources. We had a long our journey to refine this team and by the time of the official launch, we had a strong team of 3 developers.
Build trust with clients and talent
Having a co-founder that has 10+ years of experience in the industry you are trying to revolutionize gave us a competitive advantage. We leveraged it by using her network and meeting with clients and talent one by one.
Setting up clients and booking the first job was our primary focus as early on we realized that would be the most difficult part of the onboarding process.
From a talent point of view, we decided to use ambassadors to help us spread the word across social media channels and leverage talent appetite for a new platform.
We also built loyalty by incentivizing any talent or clients by offering them a subscription discount every time they were bringing a new talent on board.
Discussion and booking screens + taking jobs outside of the platform
As many other marketplaces have experienced, some of our users started to take transactions outside of the platform, which was preventing us from getting our booking fees and voided any contract between talent and clients.
Some users did it on purpose but what was interesting was that some actually did it without realizing it. The problem lies within the decoupling of the discussion and booking screens.
While clients spend most of their time discussing or reaching out to talent, they needed to go on a different page to be able to actually book the talent for the job. In order to solve this issue, we did two things. We redesigned our booking experience and while we were designing and developing this new version we actually started a campaign to explain how risky it was for both talent and clients to take jobs outside of the platform in term of payment and insurance.
Early Results
As we were expecting, attracting talent was the easiest side of the marketplace to start with, and it took more work to bring clients and jobs on the site. Once we had our first transactions, the platform really started to pick up and we were able to provide fair paid jobs to our incredible talent based.
During my time at the company, we raised $750,000 in funding and hit almost $1 million in revenue with close to 7,000 talent registered on the platform and 2,500 jobs booked, from free jobs to $4,000/day jobs.
Accomplishments
- Building a company from the ground up
- Raising seed money round
- Building financial model projection for marketing spend and ROI
- Running an entire business
- Learning specific KPIs of 2-way marketplace businesses (e.g., liquidity)